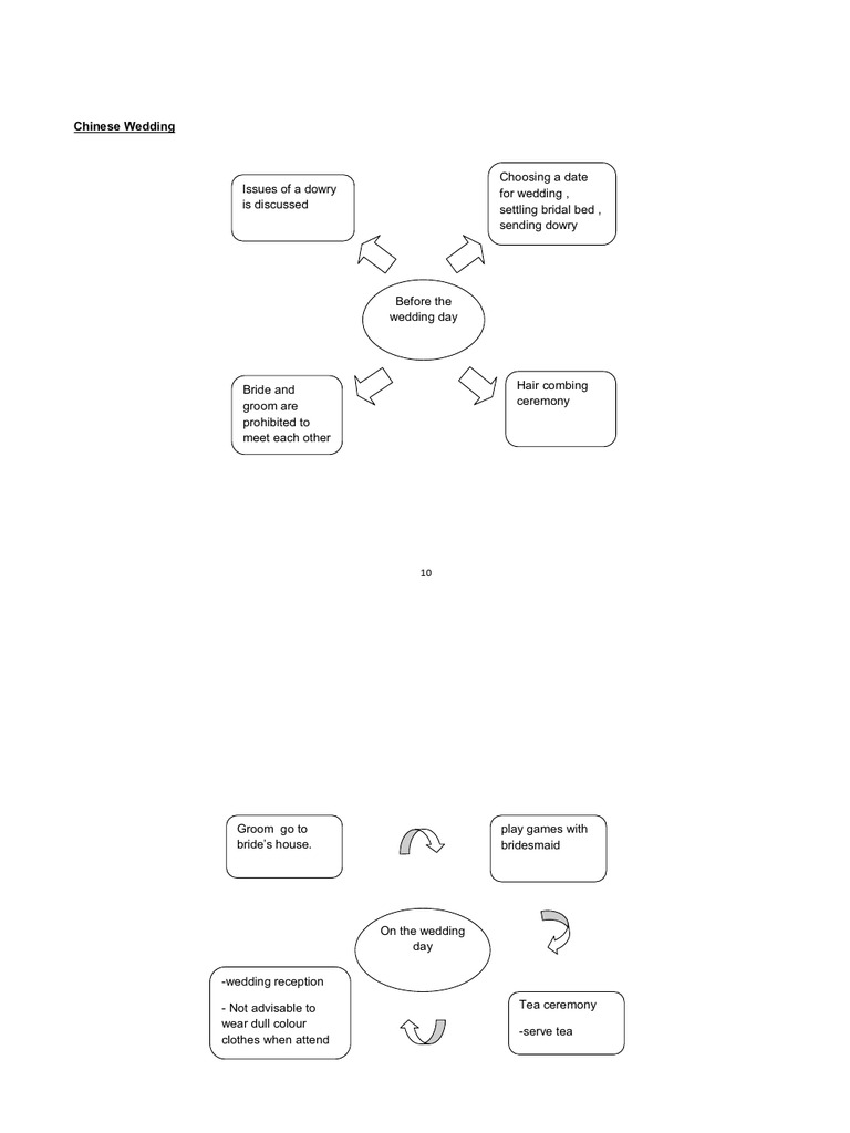
Mind Map Wedding

Mind Map Wedding - Below is a simple mind map about wedding plan drawn with edraw mind map software.